На главную страницу
О Фирме Продукция и сервис Техническая поддержка
На сайт GE Fanuc На сайт GE

EL-FI DLM представляет собой цифровой монитор, который измеряет нагрузку двигателя, подключаясь к кабелю питания и используя двигатель как датчик. Монитор измеряет нагрузку на валу двигателя с помощью метода VIP, разработанного фирмой Emotron. Это означает, что нагрузка вычисляется, исходя из потребляемой мощности и учитывая потери в двигателе.

Мощность на валу двигателя эквивалентна нагрузке приводимого механизма, например, конвейера, подъемника, мельницы, насоса или вентилятора. При нажатии кнопки "Auto Set" монитор EL-FI DLM в течение 3-х сек автоматически определит подходящее значение нагрузки для основного и дополнительного сигналов.

Таким быстрым и простым способом вы получите высокоэффективную защиту от недогрузки или перегрузки вследствие заклинивания, обрыва ремня или цепи, сухой работы или поврежденных подшипников. Монитор также предоставляет возможности, необходимые для установки ограничений и наблюдения за вентиляционными системами.

Вы можете использовать встроенную клавиатуру и дисплей на передней панели прибора, чтобы с помощью простого меню установить функции и значения необходимые для конкретного применения.

Возможности монитора EL-FI DLM включают в себя задержку при пуске от 1 до 170 с, задержку срабатывания от 0,1 до 90 с, программируемые функции реле и сигналов, которые могут быть защищены от несанкционированного доступа.

Возможно отображение текущего тока фазы и напряжения сети на дисплее. Монитор может дополнительно комплектоваться встраиваемыми на заводе платами аналогового выхода 0-10 В, 0-5 В, 4-20 мА или 0-20 мА.

 

 

Основные свойства

Автонастройка (Auto Set)

 

Измеряет текущую нагрузку в течение 3 сек и затем автоматически устанавливает значение порогов срабатывания для предварительного и основного сигнала тревоги.

 

 

Три монитора в одном

 

Монитор перегрузки (сигнал максимальной нагрузки и предупредительный сигнал)

Монитор недогрузки (сигнал минимальной нагрузки и предупредительный сигнал)

Монитор недогрузки и перегрузки (сигналы минимальной и максимальной нагрузки)

 

 

Предупредительный сигнал

 

Предупреждает о приближении уровня нагрузки к максимальному или минимальному и таким образом дает возможность избежать нежелательных остановок в работе.

 

 

Подключение

Быстрое и простое подключение. Двигатель используется как датчик.

 

 

Измерение

Измеряет мощность на валу двигателя с помощью метода, разработанного фирмой Emotron.

 

 

Защита

Защищает оборудование, приводимое в действие двигателем переменного тока.

 

 

Сигналы

Сигнал подается при перегрузке или недогрузке конвейеров, кранов, лифтов, мельниц, сверлильных машин, смесителей, компрессоров, насосов,
вентиляторов и т.д.

 

 

Технические характеристики

 

Напряжение сети
3х100-110, 3х200, 3х220-240, 3х380-420 или 3х440-500 В +10%

Частота сети

45-65 Гц

Питание монитора

100-110, 200, 220-240, 380-400, 415-440, 460-500 В +5%, -10%

Токовый вход

Для токовых трансформаторов EL-FI ST10, ST25 или ST50 (свыше 50А – ST10 и дополнительный трансформатор)

Потребляемая мощность

6 ВА

Задержка включения

1-170 сек

Гистерезис

0-50% от выходного значения

Задержка срабатывания

0,1-90 сек

Контакты реле

5А, 250В

Предохранитель

До 10 А

Толщина провода

0,2-4,0 мм одножильн. или 0,2-2,5 мм многожильный. Длина зачистки 8 мм

Точность

±2%; ±1 ед. (cos j > 0.5 при 20°С, за исключением трансформатора тока)

Повторяемость

±1 ед. (24ч, 20°С)

Рабочая температура

-20°С - +50°С

Температура хранения

-30°С - +80°С

Температурная погрешность

±0,1%/°С

Защита ЕМС

EN50081-1, EN50082-2

Электробезопасность

IEC 947-5-1, 1990; +А1, 1994

Исполнение

IP 20

Размеры (Ш х В х Г)

45 х 90 х 115

Вес

0,30 кг

 

 

 

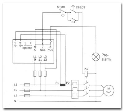
Типовое подключение EL-FI PM/FM

 

 

Скачать руководство в PDF (337 Kb)



© 1999-2001 Поликом
Designed by Rustam Gorodilov
[email protected]
тел.: +7 (3412) 443934 факс: +7 (3412) 447509